
发布时间: 2020-02-19 来源: 健康中国
为进一步做好新型冠状病毒肺炎病例诊断和医疗救治工作,我们组织专家在对前期医疗救治工作进行分析、研判、总结的基础上,对诊疗方案进行修订,形成了《新型冠状病毒肺炎诊疗
国卫办医函〔2020〕145号
各省、自治区、直辖市及新疆生产建设兵团卫生健康委、中医药管理局:
为进一步做好新型冠状病毒肺炎病例诊断和医疗救治工作,我们组织专家在对前期医疗救治工作进行分析、研判、总结的基础上,对诊疗方案进行修订,形成了《新型冠状病毒肺炎诊疗方案(试行第六版)》。现印发给你们,请参照执行。各有关医疗机构要在医疗救治工作中积极发挥中医药作用,加强中西医结合,建立中西医联合会诊制度,促进医疗救治取得良好效果。
附件:新型冠状病毒肺炎诊疗方案(试行第六版)
国家卫生健康委办公厅 国家中医药管理局办公室
2020年2月18日
(信息公开形式:主动公开)















2020年2月19日国家卫生健康委员会发布了《新型冠状病毒肺炎诊疗方案(试行第六版)》(以下简称“第六版”),现进行解读如下。
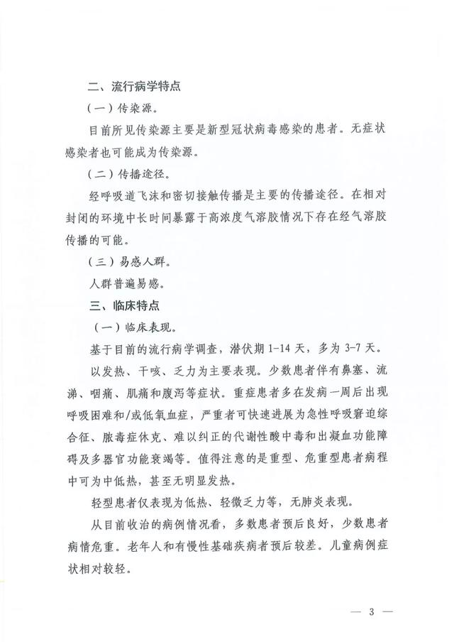
一、传播途径
传播途径将“经呼吸道飞沫和接触传播是主要的传播途径”改为“经呼吸道飞沫和密切接触传播是主要的传播途径。”“接触”前增加“密切”二字。增加“在相对封闭的环境中长时间暴露于高浓度气溶胶情况下中存在经气溶胶传播的可能。”
二、临床表现
重症患者严重者除了“快速进展为急性呼吸窘迫综合征、脓毒症休克、难以纠正的代谢性酸中毒和出凝血功能障碍”外,还可出现“多器官功能衰竭”。
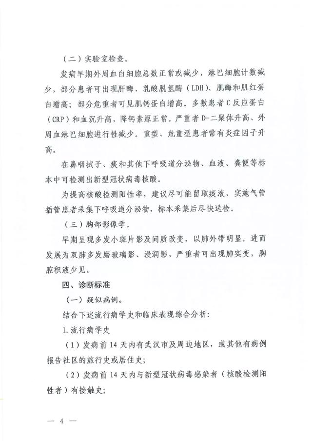
实验室检查,强调“为提高核酸检测阳性率,建议尽可能留取痰液,实施气管插管患者采集下呼吸道分泌物,标本采集后尽快送检。”
三、诊断标准
第六版诊断标准取消湖北省和湖北省以外其他省份的区别。统一分为“疑似病例”和“确诊病例”两类。
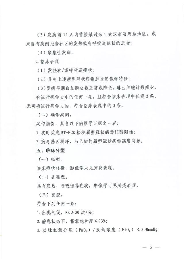
疑似病例判定分两种情形。一是“有流行病学史中的任何一条,且符合临床表现中任意2条(发热和/或呼吸道症状;具有上述肺炎影像学特征;发病早期白细胞总数正常或降低,淋巴细胞计数减少)。二是“无明确流行病学史的,且符合临床表现中的3条(发热和/或呼吸道症状;具有上述肺炎影像学特征;发病早期白细胞总数正常或降低,淋巴细胞计数减少)。
确诊病例需有病原学证据阳性结果(实时荧光RT-PCR检测新型冠状病毒核酸阳性;或病毒基因测序,与已知的新型冠状病毒高度同源)。
四、临床分型
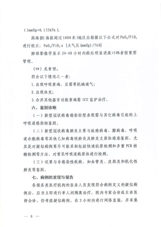
仍分为“轻型、普通型、重型和危重型”,对动脉血氧分压(PaO2)/吸氧浓度(FiO2)≤300mmHg(1mmHg=0.133kPa)增加“高海拔(海拔超过1000米)地区应根据以下公式对PaO2/FiO2进行校正:PaO2/FiO2 × [大气压(mmHg)/760]”。
将“肺部影像学显示24-48小时内病灶明显进展>50%者”按重型管理。
五、鉴别诊断
按照新型冠状病毒感染轻症和新型冠状病毒肺炎提出相关疾病的鉴别诊断。
如新型冠状病毒感染轻型表现需与其它病毒引起的上呼吸道感染相鉴别;新型冠状病毒肺炎主要与流感病毒、腺病毒、呼吸道合胞病毒等其他已知病毒性肺炎及肺炎支原体感染鉴别。
强调“对疑似病例要尽可能采取包括快速抗原检测和多重PCR核酸检测等方法,对常见呼吸道病原体进行检测。”
六、病例的发现与报告
删除“关于湖北省对临床诊断病例的处置要求”。
删除“疑似病例”排除标准,疑似病例的解除隔离标准和“解除隔离标准”相一致。
七、治疗
1.根据病情确定治疗场所。删除“疑似及确诊病例”,改为“应在具备有效隔离条件和防护条件的定点医院隔离治疗,确诊病例可多人收治在同一病室。”
2.抗病毒治疗:删除“目前没有确认有效的抗新型冠状病毒治疗方法。”在试用药物中,增加“磷酸氯喹(成人500mg,每日2次)和阿比多尔(成人200mg,每日3次)”两个药物。利巴韦林建议与干扰素或洛匹那韦/利托那韦联合应用。试用药物的疗程均不超过10天。建议在临床应用中进一步评价目前所试用药物的疗效。不建议同时应用3种及以上抗病毒药物,出现不可耐受的毒副作用时应停止使用相关药物。
3.重型、危重型病例的治疗。增加“康复者血浆治疗”,建议适用于病情进展较快、重型和危重型患者。用法用量参考《新冠肺炎康复者恢复期血浆临床治疗方案(试行第一版)》。
4.其他治疗措施:将对有高炎症反应的危重患者,“有条件可以考虑使用体外血液净化技术。”修改为“有条件的可考虑使用血浆置换、吸附、灌流、血液/血浆滤过等体外血液净化技术。”
5.关于中医治疗。通过对病人观察治疗的深入,在总结分析全国各地中医诊疗方案、梳理筛选各地中医治疗经验和有效方药基础上,结合已印发的《关于推荐在中西医结合救治新型冠状病毒感染的肺炎中使用“清肺排毒汤”的通知》、《新型冠状病毒肺炎重型、危重型病例诊疗方案(试行第二版)》和《新型冠状病毒肺炎轻型、普通型病例管理规范》等,对《新型冠状病毒感染的肺炎诊疗方案(试行第五版 修正版)》进行了调整和补充。延续上一版对疾病全过程的分期,将中医治疗分为医学观察期和临床治疗期(确诊病例),将临床治疗期分为轻型、普通型、重型、危重型、恢复期。医学观察期推荐使用中成药。临床治疗期推荐了通用方剂“清肺排毒汤”,并分别对轻型、普通型、重型、危重型和恢复期从临床表现、推荐处方及剂量、服用方法三个方面予以说明。同时,在方案中增加了适用于重型、危重型的中成药(包括中药注射剂)的具体用法。各地可根据病情、当地气候特点以及不同体质等情况,参照推荐的方案进行辨证论治。
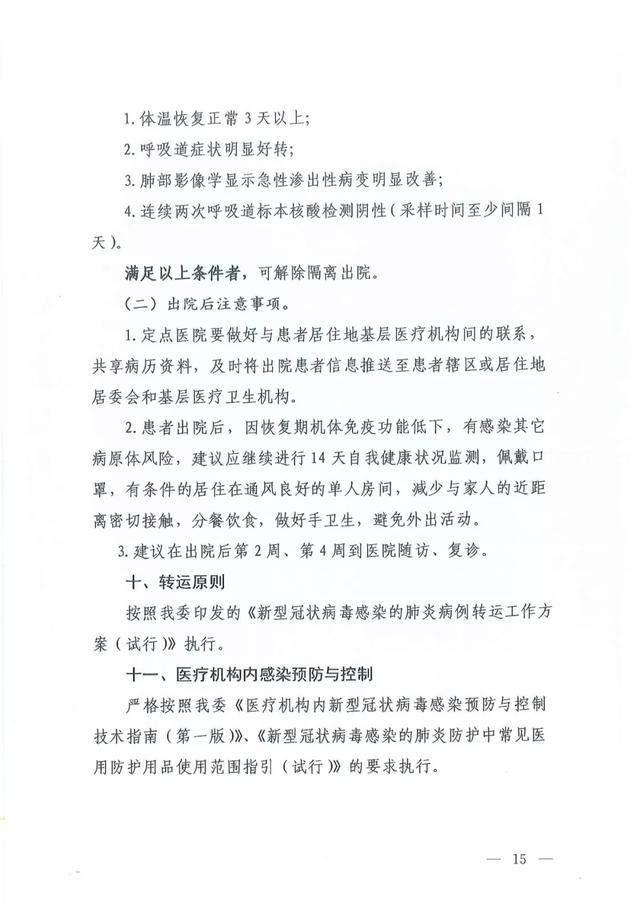
八、解除隔离和出院后注意事项
解除隔离标准需满足以下4个条件:
1.体温恢复正常3天以上;
2.呼吸道症状明显好转;
3.肺部影像学显示急性渗出性病变明显吸收好转;
4.连续两次呼吸道标本核酸检测阴性(采样时间至少间隔1天)。
增加“出院后注意事项”:
1.定点医院要做好与患者居住地基层医疗机构间的联系,共享病历资料,及时将出院患者信息推送至患者辖区或居住地居委会和基层医疗卫生机构。
2.患者出院后,因恢复期机体免疫功能低下,有感染其它病原体风险,建议应继续进行14天自我健康状况监测,佩戴口罩,有条件的居住在通风良好的单人房间,减少与家人的近距离密切接触,分餐饮食,做好手卫生,避免外出活动。
3.建议在出院后第2周、第4周到医院随访、复诊。
【科室动态】内一科成功抢救一名癫痫突
2020年10月13日14点20分,内一科值班护士任美颖按常规巡视病房,查到212-1床病人时,病人陪侍人(女儿)突发四肢抽搐、牙关紧闭、双眼上翻、意识丧失,疑是癫痫发作。
第四届“东非之角”国际医学论坛举行
图为第四届“东非之角”医学论坛活动现场。刘飞翔摄 8月16日,由中国人民解放军驻吉布提保障基地主办的第四届“东非之角”国际医学论坛在吉布提举行。本届论坛以“精准医学”为
【麻醉手术室】召开护理质控工作会议
护理质量是护理管理的核心,是保证医疗安全的重要基础
【 圆满完成任务 安全归队 】三桥社区
经过14天的奋斗,三桥社区卫生服务中心4名入驻医务人员圆满完成卫健委安排的隔离酒店的消毒和对入境人员的医疗保障等防控工作。