
发布时间: 2020-08-11 来源: 体检科
成人快手 健康管理科成立于2019年7月,是一所集健康教育、健康体检、健康风险评估、健康风险干预、职业病体检为一体的健康管理机构。位于医院住院部五层,环境优美、
成人快手 健康管理科成立于2019年7月,是一所集健康教育、健康体检、健康风险评估、健康风险干预、职业病体检为一体的健康管理机构。位于医院住院部五层,环境优美、干净整洁、服务热情周到,工作态度认真细致,设备先进齐全,竭尽全力为前来体检的人员提供准确、完整的体检服务,为受检者身体健康保驾护航!
医院设有500平米的检验室,下设临检、生化、微生物、免疫、输血五个专业学组。检验室布局合理,设备先进,配置有五分类血细胞分析仪,全自动生化分析仪,全自动发光仪,全自动血流变分析仪,全自动血凝分析仪,全自动荧光免疫分析仪,酶免分析仪,尿干化学分析仪,全自动血培养仪,全自动细菌鉴定仪、全套PCR系统,检验项目的开展达到三甲医院的标准项目。医院影像科配置迈瑞双板悬吊数字X线摄影机(DR)一台、移动DR一台、联影智能定位40排CT一台、超导核磁一台,图像清晰,分辨率高,软件功能齐全,信息储存量大,成像速度快。体检科还配有新一代奥林帕斯290软镜工作站以及各种常规体检设备。

医院注重亚健康人群的健康状态,集全院之力为来院体检的人群提供优质、高效的服务,使之发现问题于萌芽状态。
凡在成人快手 进行体检者,均由专家针对体检报告进行一对一深度解读,对于有进一步诊治需求的,我们将其引入成人快手 医疗程序,享受便捷可靠的医疗服务绿色通道,能够使体检者在最短时间内接受专家诊治,真正做到对疾病早发现、早诊断、早治疗。

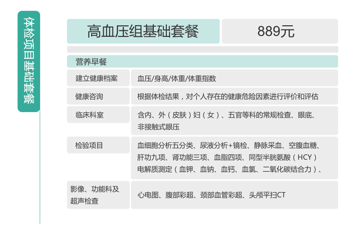
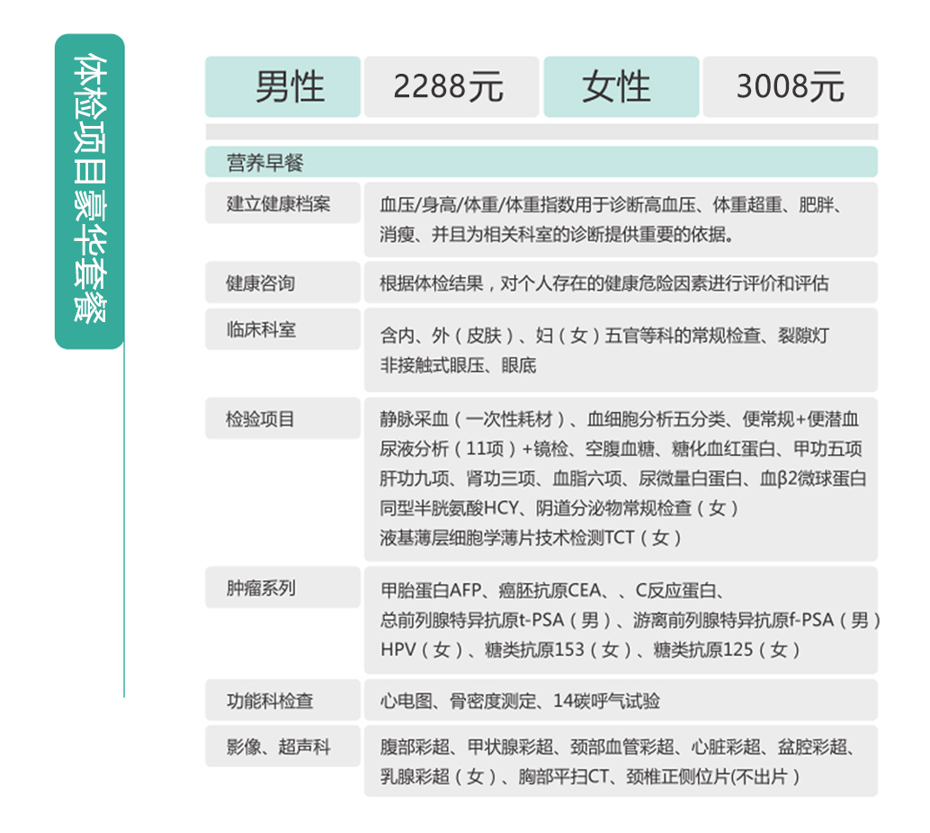
为关爱居民身体健康,回报一直以来信任和支持成人快手 发展的广大市民,成人快手 秉承“星级服务、平价收费”的初心,特制定优惠体检套餐,欢迎新老朋友前来成人快手 咨询和体检。





体检须知:
1.开检时间:
健康管理科上下班时间如下:
周一至周五 7:30——12:00
14:30——17:00
周六 7:30——12:00
2.体检注意事项:
(1)体检当天需空腹
(2)体检当天不宜配戴隐形眼镜
(3)体检前三天请不要吃油腻、不易消化的食物,不宜服用药物。不宜喝带有颜色的液体。
(4)体检前一天要注意休息,晚上8点后禁止进食(可喝水)晚上12点后禁止喝水。避免剧烈运动和情绪激动,保证充足睡眠,以免影响体检结果。
(5)糖尿病或者冠心病等慢性疾病的患者应当随身携带急救药品,以备无患。糖尿病患者在做餐后两小时血糖时,必须要等做完空服项目后吃二两馒头(从吃第一口计时)两小时后抽血。
(6)如患有慢性病,须长期服药的情况,请勿停药,并在体检时向大夫说明情况。
(7)有影像检查者,请勿穿带有金属饰物或配件的衣服,孕妇及备孕者勿做影像检查。
(8)如检查盆腔的子宫及其附件、膀胱、前列腺等脏器时,检查前需保留膀胱尿液,可在检查前2小时饮水1000ml左右,检查前2—4小时不要小便。
(9)未婚女性不能进行妇科检查,已婚女性检查妇科前需排空尿液,经期勿留尿、做妇科检查。可预约时间再检查。
(10)体检当天穿着应宽松舒适,不要穿连裤袜以免检查时给您带来不便。
(11)如果有妇科宫颈涂片、TCT项目时,体检前三天请勿进行性生活,不要冲洗私密处或使用栓剂。
(12)如果进行血常规检查,必须要按照规定的时间进行采血,最迟不得超过10:00 ,如果太晚,抽血会影响到体内生理性分泌激素,血液状态发生变化,虽然仍是空腹采血,但检测值容易失去化验意义。
(13)如果既往有过健康问题,应当和医生说明清楚,不许隐瞒病情。
(14)需携带本人身份证,以便前台工作人员对您的身份证进行核实和验证。
体检流程:
疫情期间,所有进入体检中心的体检者请自觉佩戴口罩,方可进入健康管理科。
为保证您及他人健康,请您在体检期间,全程佩戴口罩,等候区域与他人保持一定距离。
特别告知:
1.受检者对个人流行病学及接触史必须客观如实向医护人员提供,不隐瞒、不谎报、不漏报,否则将承担相应法律责任。
2.严密做好个人防护。带好口罩,按时测量体温,若身体有异常情况及时报告医护人员。
3.请严格遵从医护人员的体检诊疗安排。4.减少与非医护人员的接触,尤其勿与外来人员接触。
【科室动态】内一科成功抢救一名癫痫突
2020年10月13日14点20分,内一科值班护士任美颖按常规巡视病房,查到212-1床病人时,病人陪侍人(女儿)突发四肢抽搐、牙关紧闭、双眼上翻、意识丧失,疑是癫痫发作。
第四届“东非之角”国际医学论坛举行
图为第四届“东非之角”医学论坛活动现场。刘飞翔摄 8月16日,由中国人民解放军驻吉布提保障基地主办的第四届“东非之角”国际医学论坛在吉布提举行。本届论坛以“精准医学”为
【麻醉手术室】召开护理质控工作会议
护理质量是护理管理的核心,是保证医疗安全的重要基础
【 圆满完成任务 安全归队 】三桥社区
经过14天的奋斗,三桥社区卫生服务中心4名入驻医务人员圆满完成卫健委安排的隔离酒店的消毒和对入境人员的医疗保障等防控工作。